- 【最新】国网公司通报处理11月份不良供应商
 - 发布人:电老虎 时间:2015-11-11 新闻来源:电老虎网 浏览量:
 
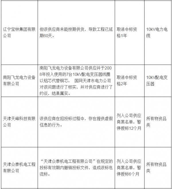
电老虎网简讯:为促进供应商诚信履约,保证产品质量,确保电网建设顺利进行及安全可靠供电,依据《国家电网公司供应商不良行为处理管理细则》的有关规定,国网4省市电力公司对出现产品质量问题、履约不诚信等问题的供应商进行了处理,其中不乏特变电工、大全等知名电气品牌。
电老虎网www.7895.com现将最新处理情况整理如下,谨供大家招标、采购时参考:








扫描二维码下载电老虎报价通APP


- 
            	
关键词:国网,供应商,处理
 
推荐文章
最新文章
- 01
 - 02
 - 03
 - 04
 - 05
 - 06
 - 07
 



