- 电网控标能力专项内训来了!入企培训,快速、高效培养优质电网投标人才!
 - 发布人:电老虎网 时间:2024-12-09 新闻来源:电老虎网 浏览量:
 
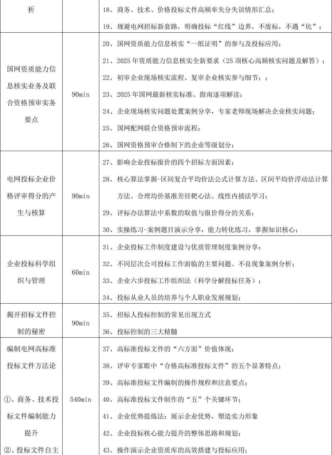
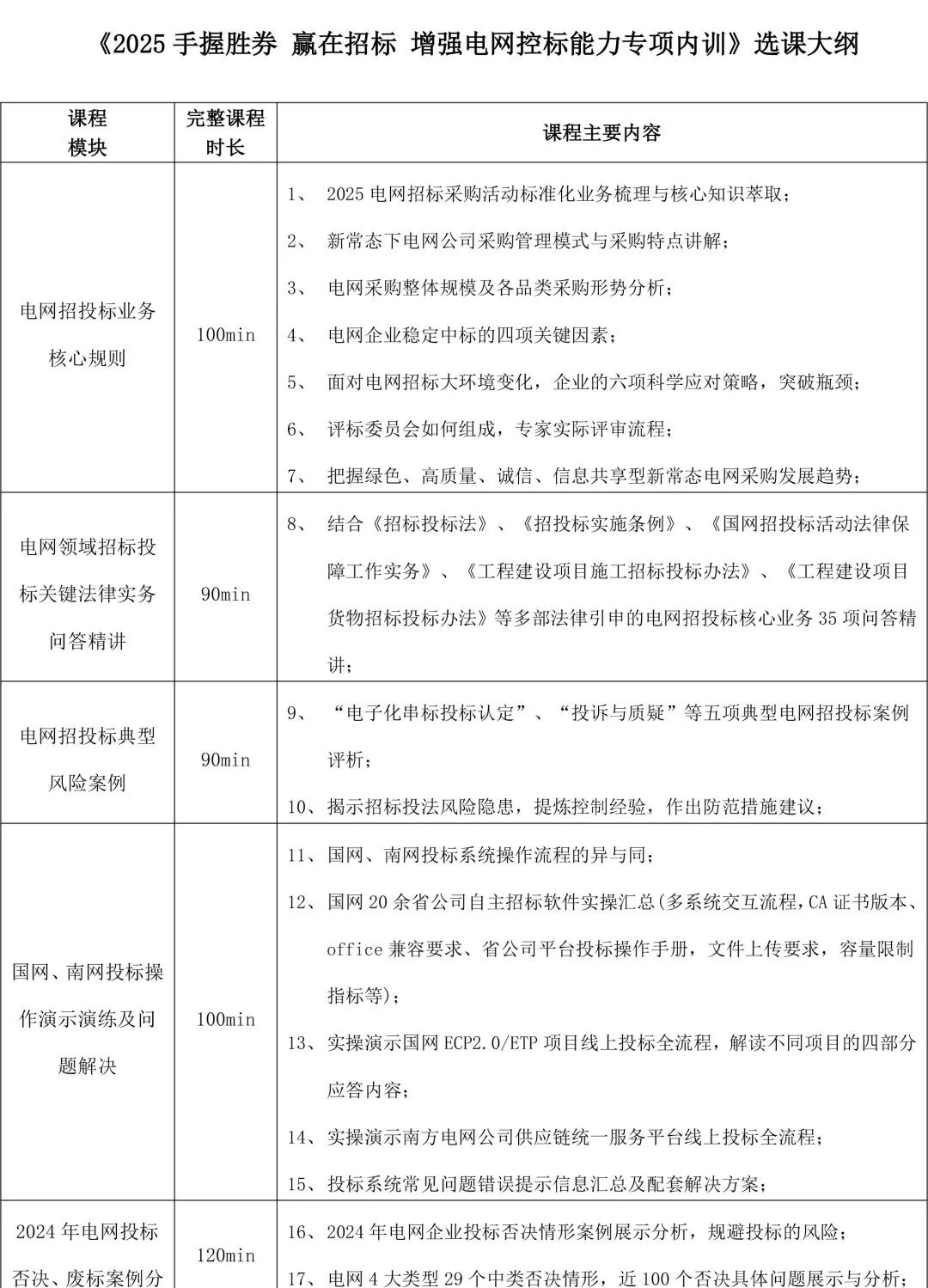
  由【虎读商学院】推出的电网招投标业务高口碑课程——电网投标核心技能专题培训班,已经在全国各地成功举办了130+场,场场学员爆满,深受行业内电网投标/标书制作人员的欢迎。   为了更好的服务行业投标企业,助力企业快速、高效的培养出一批优质的电网投标人才,虎读商学院重磅推出了【企业内训课程】——《2025手握胜券,赢在招标,增强电网控标能力专项内训》!   内训课程背景   本课程从读懂国网南网招标采购规划,了解利用投标领域政策法规的高效清晰解读,以读懂招标文件,编制出高标准投标文件以及合理定价为导向,帮助企业拿下电网大客户订单。   ✔  从电网招标项目源头讲起,用清晰的脉络穿起从项目线索获取到参与投标直至最后签约执行的全程,帮助企业在一次投标行动中把握全部关键节点。   ✔  分享十余年投标生涯中的所见所闻,从成功的运作中汲取经验,从失败的案例中吸取教训,让营销人员的每一步都走得稳妥并富有前瞻性,在企业面对的电网市场挑战中占据主动地位。   内训课程重点   内部培训整体内容从国南网投标工作“理论、实务、实操、业务”四个维度,结合大量案例帮助企业建立投标“评审思维”,做到越位评审思考,本位投标人操作,助力企业人员专业能力迈上全新高度。   内容大致以五个主题为授课重点: 电网招投标核心业务执行流程梳理内容学习; 电网投标操作实务演示演练及问题分析; 电网投标企业投标内部分工组织与管理思路; 电网高质量商务、技术投标文件编制能力提升; 国网资质能力核实业务及资格预审参与工作实务要点。 (* 根据企业客户需求,授课重点可灵活调整。)   企业通过内训学习重点实现: 科学梳理电网投标业务工作流程。 全面提高公司现有投标文件编制质量。 提高公司人员投标实操技能与问题解决能力。 加强公司投标工作队伍建设与整体工作协同等目标。   课程建议设置时间:2天 / 3天   选课大纲 培训的具体可选内容请参见下表:   报名方式   如果您的企业有此需求,我们将入企为您提供相关内训课程!   方式一:联系班主任报名
    
    




方式二:在线扫码报名

更多往期课程培训案例:



- 
            	
关键词:电网,控标,能力,专,项内,训,来,了,入企,培训,
 
推荐文章
- 01
 - 02
 - 03
 - 04
 - 05
 - 06
 - 07
 
最新文章
- 01
 - 02
 - 03
 - 04
 - 05
 - 06
 - 07
 



